海灣火災自動報警系統(常見故障及處理方法匯總)
文章來源:www.feimu-hr.com作者:海灣消防公司人氣:995日期:2025-06-05 15:45:26
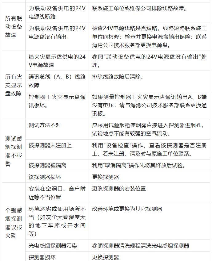
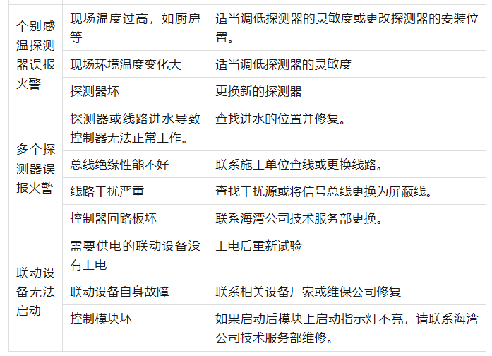
海灣消防火災自動報警系統主要包括控制器、現場設備、連接線路等幾部分,當出現故障時必須根據故障現象進行分析,才能確定故障的具體原因。
下面以GST-5000火災報警控制器系統為例,分析一下各部分在系統運行過程中可能出現的故障現象以及處理措施。






海灣安全技術有限公司主營:海灣消防報警系統銷售報價,消防工程改造,氣體滅火、電氣火災安裝,售后安裝維修,檢測,調試,海灣消防網址:http://www.feimu-hr.com/;海灣服務熱線:18910580194
此文關鍵字:
海灣火災自動報警系統(常見故障及處理方法匯總)
推薦文章
- 泡沫滅火系統建設工程消防驗收現場評定技術指南
- 自動噴水滅火系統建設工程消防驗收現場評定技術指南
- 火災自動報警系統的保養要怎么做?
- 海灣電源監控常見的故障排查
- 火災自動報警系統中編碼點數的計算方法
- 室外獨立建造的發電機房是否需要設置自動滅火設施?
- 海灣消防主板維修
- 對北京消防“三水一電”的擔憂?與解決之道
- 應急照明不應嵌頂、吸頂安裝?
- 火災報警系統避難層區域機的問題






蘇公網安備32058102002150號