節后復工必備,看完這篇文章消除工地90%以上的安全隱患!
告別春節,
重回工地,
為了順利開工,為了避免安全隱患,
這些事情,我們要提前做好。
過完熱鬧的春節,返回施工現場,許多人還沉浸在節日歡樂的氣氛之中,自由散漫的心還沒有收回來,主要體現在疲憊、情緒不穩定,人雖然到工地了,但心還家里,思想不集中,這就是“節后綜合癥”,是很危險的隱患,是很容易發生事故的。
為此我們要做好以下幾點:
要做到“人到場,心到崗”。

停止熬夜、應酬等行為,早睡早起,盡快調整作息,慢慢適應以前有規律的作息時間。
多吃蔬菜,粗糧,保證營養均衡。
現場的一些機械、設備、防護設施、腳手架、電氣設備停用時間長,風、雨、雪嚴重影響其安全性,如不進行檢查、維修、加固,就會成為隱患,導致事故發生。
模板支撐系統、深基坑、施工用電、大型機械、施工現場消防、大跨度與鋼結構、腳手架、卸料平臺、從業人員居住、飲食衛生安全等是否符合安全生產標準。
對腳手架及模板支撐體系的基礎、連墻件,斜撐和剪刀撐、扣件螺栓等關鍵部位嚴格檢查,保證結構的連接、桿件的緊固和架體基礎穩定。
對起重機械的基礎、機械與基礎的連接固定、保險和限位裝置等關鍵部位嚴格檢查,使設備保持穩定、靈敏、可靠、牢固,確保作業機械的安全性。
用電前,要由專業電工對所有線路和用電設備逐一排查,要確保線路和設備的完好以及漏電開關的靈敏、可靠。
裝置等關鍵部位嚴格檢查,使設備保持穩定、靈敏、可靠、牢固,確保作業機械的安全性。
深基坑(含挖孔樁)工程復工前除認真檢查有無變形外,還應在作業前風,排除殘留氣體,保持空氣流通。
工地食堂要在開伙前進行消毒殺菌處理,使用天然氣的食堂,要認真檢查管道和閥門開關,以免中毒和爆炸事件發生。
1、一般要求
進入施工現場的所有人員必須穿戴好工作服、安全鞋、安全帽。

嚴格遵守門禁管理制度,刷卡進場,自覺接受保安檢查。
2、“零容忍”條款
嚴禁打架斗毆、飲酒上崗、吸食毒品。
嚴禁高處作業不系掛安全帶或水上作業不穿救生衣。
嚴禁無證或假證從事各類特種作業。
嚴禁高空故意向下拋擲物體、器材。
嚴禁負責放射作業、火工器材、危險化學品裝卸等高危事項的監護人擅離崗位。
嚴禁擅自移動或拆卸正在使用腳手架、鋼格板、護欄、蓋板、防護網等安全防護設施。
嚴禁擅自移動或拆卸或停用施工機具、設備的限位、報警及其他設備安全附件。
嚴禁破壞或盜竊現場機具、設備的安全器材及防護設施。
嚴禁擅自帶電或撬開箱變進行接線的電氣作業。
3、高處作業
作業前要對架子、平臺、通道、防護欄桿、洞口防護蓋板進行認真、細致的檢查,排除隱患。
作業時要穿緊工作服、防滑鞋、戴好安全帽、系好安全帶。

各種物料用系繩或溜放的方法放到地面,暫時不用的工具要裝入工具袋,不得向下拋擲物料。
作業人員不得互相嬉戲打鬧,以免發生失足墜落事件。
酒后或服用嗜睡、興奮等藥物的人員不得從事高處作業。
上下交叉作業時, 不要在同一垂直面上作業,如必須在上層物體有可能墜落的范圍之內作業,上下層之間要設隔離防護層。
在腳手架上作業或行走要注意腳下的探頭板。
不得在高處作業下方和臨邊、洞口邊緣或依靠臨時護欄休息。
遇到大霧、大雨及六級以上大風時,要停止高處作業。
4、臨時用電
加強對臨電設施(配電箱、開關箱、電纜、漏電保護裝置及所有的電氣線路等)認真檢查,發現隱患及時排除。
配電箱、開關箱內不要存放物品,以防觸電。周圍要留出足夠兩人同時操作的空間和通道,不得堆放任何妨礙操作的雜物。
臨時用電設施,必須安裝符合規范要求的漏電保護器。
任何電器未經驗電,一律視為有電,不準用手觸及。
非電工不得修理各類開關電器。設備上的電氣線路和器件以及電動工具發生故障, 應交電工修理,自己不得拆卸,不準自己動手敷設線路和安裝臨時電源。
及時檢查夜間照明情況是否符合要求, 有損壞的照明設備應及時更換。
長期不用或者受潮的電動工具在使用前,應先讓專業電工測量絕緣阻值是否符合要求。

臨時宿舍內不得違規亂接電線和私自使用熱得快、 碘鎢燈等大功率電 器,禁止電線亂搭亂掛和在電線上晾曬衣物等。
5、土方開挖
開挖前必須辦理動土作業許可證。
深度超過1.2米的開挖要做好放坡或支護。
在開挖區周圍(離邊緣一米) 安裝有硬圍護。
圍護上有警告標識。

6、動火作業
動火前必須辦理動火作業許可證。
電焊、氣焊作業人員必須持有政府部門頒發的特殊工種作業證書;佩戴合格的安全防護用品。
動火作業現場配置足夠的消防設施,并保持消防道路暢通。
動火作業前要清除周圍易燃物,須派專人看火,作業完畢要進行檢查。
施工現場發生火情時,要及時正確使用滅火器,電氣著火不能用水及泡沫滅火器撲滅,防止發生觸電事故。
嚴格執行動火制度,做到“三不動火”:
沒有批準的“動火作業許可證”不動火;
沒有防火措施或動火措施不落實不動火;
沒有動火監護人不動火。

高處動火作業

焊接

焊接

安全使用氣瓶

安全使用氣瓶
7、起重吊裝
起重吊裝作業要設警戒,吊物下方嚴禁人員行走和停留。
起重司機、指揮、司索要持證,指揮要有標識服裝。
索具、吊具、限位裝置和控制系統在作業前要檢查確認。
6級(含)以上大風、大霧、沙塵及雨雪天氣不得從事吊裝作業。
起重機臂桿及吊物與架空電線邊緣至少保持2米的安全距離。
當吊運過程中,如突然停電,應立即將吊車所有控制器扳回零位,切斷總開關,然后再采取其他安全措施。


8、腳手架搭拆
必須由專業的架子工負責搭設
必須佩戴五點式雙大鉤安全帶、戴安全帽、穿防滑鞋。

所有腳手架實施標牌制度。
鋼管材質:腳手架采用直縫電焊鋼管φ48.3mm×3.6mm;如有損壞,破裂、彎曲、嚴重銹蝕、有孔洞的,應禁止使用。
操作層腳手板滿鋪,使用8號鐵絲綁扎。

工作平臺應滿鋪,平臺板應固定,不得有探頭板、活動板,必須有合格的防護欄桿和踢腳板,以免墜物傷人
護欄:作業層的外部和端部要有雙層的防護欄桿,防護欄桿高度為1.0-1.2m,靠近底部應有不低于180mm的踢腳板。

9、受限空間作業
必須辦理“受限空間作業許可證”。
必須進行氣體檢測(定時、不間斷)。

必須設置專人監護,一個入口配置一名監護人;使用簽進簽出登記表,授權人員進出登記。
安裝通風換氣裝置,充足的照明(低壓、防爆),提供暢通的安全通道。

作業人員要配備防毒面具或氧氣呼吸器。
要有后備應急措施(消防、救護)(準備好安全帶、救生索、救援三角架等應急設備)。
10、交通安全
施工區域離開駕駛室必須穿戴符合要求的個人防護用品。
貨運機動車輛不準人貨混載,載貨應不超高、不超寬、不超長及不超載,運輸時必須保證貨物綁扎牢靠。



機動車輛在施工現場內的道路行駛嚴禁超速,項目內主干道車輛限速30km/h,裝置區內車輛限速20km/h。
11、機械設備安全
使用前首先檢查電氣線路和機械的安全性。
操作旋轉機械禁止戴手套。
設備運行中禁止進行檢修、清掃工作。
工作完畢清掃垃圾、剩余材料堆放整齊。
工作結束將電源關掉,運動部件鎖定。
操作人員的身體必須和運動部件保持一定的安全距離。
必須把傳動機構的危險部位安裝上可靠的防護裝置。(危險部位有齒輪、皮帶、絲桿、鏈條、聯軸器等)。

所有設備的操作必須遵守安全操作規程。
12、文明施工
做到“工完料盡場地清”:工作完畢或因故離開工作崗位,必須將所有設備(工具)的電、氣、水、油斷開;將工具和零件整齊地擺放在指定的位置上。
垃圾分類存放。
保持消防設施和滅火器材的完好,不得堵塞、占用消防通道,保持施工現場消防通道暢通。
施工現場車輛按指定的位置有序停放。
嚴禁在現場大小便。
每天下工后請及時清理現場物料與雜物,一個整潔的施工現場,才是一個安全的作業環境!!!
13、標識與圍護
有邊必有欄,有口必有蓋。

所有危險作業必須設置警戒區,進行標識,如吊裝作業、腳手架搭設、開挖作業、射線作業等。
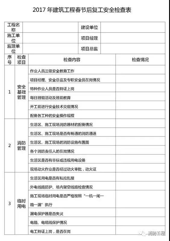
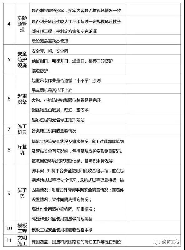
對于春節節后復工檢查,項目部要高度重視,應與監理方組成檢查小組,由項目經理、總監帶隊,對施工現場和生活區逐一檢查,檢查要根據《建筑施工安全檢查標準》(JGJ59-2011)內容要求執行,檢查重點見下表。


海灣安全技術有限公司主營:海灣消防報警系統銷售報價,消防工程改造,氣體滅火、電氣火災安裝,售后安裝維修,檢測,調試,海灣消防網址:http://www.feimu-hr.com/;海灣服務熱線:18910580194
推薦文章
- 海灣消防主機觀察控制器顯示:查看報警、故障及預警指示
- 海灣消防主機熱敏打印機故障解決辦法
- 海灣消防設備短路或接地故障導致控制器損壞之分析與防范
- 海灣消防通訊總線故障怎么解決
- 防火卷簾兩側的專用感溫火災探測器,跨越防火分區是否需設短路隔離器?
- 新規發布:學生宿舍必須安裝火災自動報警系統或具有聯網功能的獨立式火災探測器!
- 氣體探測器如何與防爆風機聯動?
- 關于“海灣消防放氣勿入指示燈故障,不能聯動閃亮”問題的分析與改進建議
- 室內消火栓動壓不達標該咋辦?
- 【圖解】海灣主機故障現象集合及維修處理經驗分享






蘇公網安備32058102002150號