自動噴水滅火系統工作原理和分類
文章來源:www.feimu-hr.com作者:海灣消防公司人氣:2413日期:2020-05-03 08:16:06
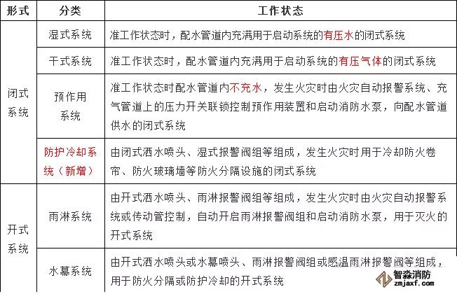
自動噴水滅火系統分類與組成

自動噴水滅火系統工作原理
火災時溫度上升,閉式消防噴頭爆破噴水,水流指示器動作反饋信號至報警控制器。同時,由于閥后壓力下降,濕式報警閥組打開,水力警鈴報警,壓力開關輸出起泵信號,啟動消防泵組,持續噴水滅火。

圖1 濕式系統工作流程圖

圖 2.1 濕式報警閥伺應狀態

圖2.2濕式報警閥工作狀態
火災時溫度上升,閉式噴頭爆破,加速器動作排氣,水流指示器動作反饋信號至報警控制器,同時,由于閥后壓力下降,干式報警閥組打開,水力警鈴報警,壓力開關輸出起泵信號,啟動消防泵組,持續噴水滅火。
火災時,由火災自動報警系統自動開啟雨淋報警閥,配水管道開始排氣充水,使消防器材系統在閉式噴頭動作前轉換成濕式系統,并在閉式消防噴頭開啟后立即噴水。
火災時,由火災自動報警系統或傳動管自動控制開啟雨淋報警閥和供水泵,向消防器材系統管網供水,開式消防噴頭噴水。
火災時,由火災自動報警系統聯動開啟雨淋報警閥組和供水泵,向消防器材系統管網和消防噴頭供水
自動噴水滅火系統的適用范圍


海灣安全技術有限公司主營:海灣消防報警系統銷售報價,消防工程改造,氣體滅火、電氣火災安裝,售后安裝維修,檢測,調試,海灣消防網址:http://www.feimu-hr.com/;海灣服務熱線:18910580194
上一篇:超詳細的最新施工消防應急預案 | 下一篇:消火栓系統安裝流程分析
此文關鍵字:
自動噴水滅火系統工作原理和分類
推薦文章
- 海灣消防主機觀察控制器顯示:查看報警、故障及預警指示
- 海灣消防主機熱敏打印機故障解決辦法
- 海灣消防設備短路或接地故障導致控制器損壞之分析與防范
- 海灣消防通訊總線故障怎么解決
- 防火卷簾兩側的專用感溫火災探測器,跨越防火分區是否需設短路隔離器?
- 新規發布:學生宿舍必須安裝火災自動報警系統或具有聯網功能的獨立式火災探測器!
- 氣體探測器如何與防爆風機聯動?
- 關于“海灣消防放氣勿入指示燈故障,不能聯動閃亮”問題的分析與改進建議
- 室內消火栓動壓不達標該咋辦?
- 【圖解】海灣主機故障現象集合及維修處理經驗分享






蘇公網安備32058102002150號